基于细菌生长曲线测定探究具核梭杆菌促进肺癌发展的潜在机制(二)
1.5 MTT细胞增殖实验
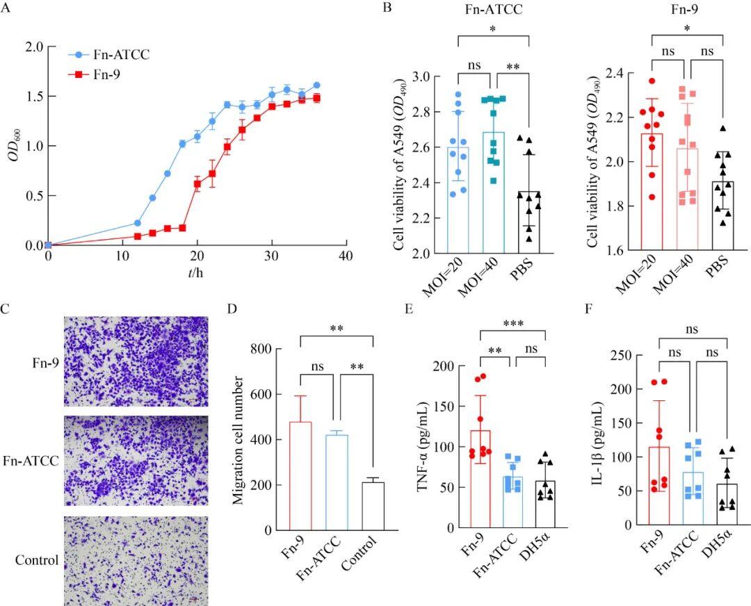
每孔培养2×104个A549细胞,在37℃、5%CO2条件下培养4 h。在平板中分别加入感染复数(multiplicity of infection,MOI)为20或40的Fn-ATCC或Fn-9菌株。细胞与细菌共培养48 h后,使用MTT细胞增殖和细胞毒性检测试剂盒检测细胞,并在酶联免疫测定仪上以490 nm波长测量各孔的吸光度值。PBS用作空白对照。
1.6 Transwell实验
使用带有8μm孔径膜的24孔Transwell小室评估细胞迁移能力。在Transwell小室的上室加入200μL A549细胞悬液,下室分别加入800μL含Fn-9或Fn-ATCC的细菌溶液(细菌重悬于含10%胎牛血清的1640培养基中,MOI为100)、800μL含10%胎牛血清的1640培养基或200μL 10μg/mL脂多糖溶液以吸引细胞迁移。将Transwell小室置于37℃、5%CO2培养箱中培养48 h。随后用4%甲醇固定穿透膜的细胞30 min。随用0.1%结晶紫染色25 min,最后在显微镜下拍照。通过观察并拍摄每个孔的5个随机区域,统计每个孔中迁移细胞的数量。每个实验设置4个技术重复孔。4孔计数的平均值作为一次生物实验的结果。生物重复实验重复3次。
1.7 ELISA检测炎症因子的表达
用PMA试剂刺激THP-1细胞48 h后,分别加入Fn-9和Fn-ATCC 2种菌株的上清液,继续培养4 h。按照试剂盒说明书使用ELISA试剂盒检测IL-1β和TNF-α细胞因子的表达水平。
1.8动物实验
将8周龄雌性C57BL/6N小鼠混养1周后随机分为3组:Fn-ATCC组、Fn-9组和PBS组。将LLC-GFP细胞分别与Fn-ATCC和Fn-9 2种具核梭杆菌的上清液或PBS共同培养12 h。收集细胞后,通过经尾静脉将2.5×106个细胞/只注射到小鼠体内。造模后第7天和第14天使用小动物微喷雾化器将Fn-9、Fn-ATCC或PBS雾化至小鼠支气管分叉处。第21天处死小鼠,提取血清用于细胞因子检测,利用IVIS Spectrum系统检测肺部荧光强度,并对小鼠肺结节进行计数,同时收集肺泡灌洗液。
本研究所有动物实验通过军事医学研究院伦理委员会批准,编号为IACUC-DWZX-2024-015。
1.9病理检测
将新鲜肺组织在4%多聚甲醛中固定24 h,随后将肺组织包埋于石蜡块中,切成薄片,经苏木精-伊红染色(HE染色)后进行肺组织病理学诊断。
1.10实时定量聚合酶链式反应(qPCR)
提取肺组织总RNA,使用逆转录试剂盒将RNA逆转录为cDNA。在LightCycler 480 II实时荧光定量PCR系统中,使用SYBR Green qPCR Master Mix进行qPCR检测。数据以2-ΔΔCt方法表示相对表达量的变化倍数。所用引物序列如表1所示。
表1小鼠炎症因子的引物序列
1.11小鼠肺泡灌洗液16S rRNA基因测序
动物实验结束后,立即收集小鼠新鲜肺泡灌洗液,迅速放入-80℃冰箱保存。将样本送至北京诺禾致源科技股份有限公司进行16S rRNA基因测序。
1.12肺组织转录组测序
将肺组织样本保存于-80℃冰箱,随后送至北京诺禾致源科技股份有限公司进行转录组测序。
1.13数据分析
对于多组数据的比较,首先确认每组数据是否符合正态分布及方差齐性。若数据呈正态分布且方差齐性,则采用单因素方差分析(analysis of variance,ANOVA)或双尾非配对t检验(two-tailed unpaired t-test);若数据不符合正态分布或方差不齐,则采用Kruskal-Wallis检验进行分析。显著性水平设定为P<0.05。所有统计分析均使用GraphPad Prism软件(v9.0.0)完成。
2结果与分析
2.1具核梭杆菌体外促细胞增殖和细胞因子分泌
生长曲线显示,2株具核梭杆菌在生长30 h后达到平稳期(图1A),处于对数期的细菌被用于后续实验。用2种菌株感染A549细胞48 h,与空白对照组相比,在MOI=40和MOI=20的条件下,Fn-ATCC能显著促进A549细胞的增殖,而当MOI=20时Fn-9和Fn-ATCC均能显著促进A549细胞的增殖(图1B)。在Transwell实验中,当MOI=100时与空白对照组相比,经具核梭杆菌刺激后的A549细胞过膜数量显著增加(图1C、1D)。
图1具核梭杆菌促进A549细胞的增殖和转移。A:2株菌株的生长曲线;B:MTT实验检测细胞增殖;C、D:Transwell实验检测细胞转移;E、F:2种菌株与大肠杆菌DH5α的促炎能力比较。
THP-1细胞经2株菌株的培养上清刺激后,细胞分泌的TNF-α与对照组(大肠杆菌DH5α刺激组)相比显著增加(图1E),而IL-1β的分泌量差异无统计学意义(图1F)。这些结果表明,在体外实验中具核梭杆菌可促进肺上皮细胞的增殖和转移,并刺激免疫细胞分泌细胞因子。
相关新闻推荐
1、O 型口蹄疫病毒 3D 突变体重组 FMDV 的鉴定及生长曲线的测定(二)
2、特定精油可有效根除铜绿假单胞菌和金黄色葡萄球菌生物膜(三)
