探讨本地区从血培养分离的肺炎克雷伯菌临床株的毒力与碳青霉烯类耐药表型的关系,并对碳青霉烯类耐药高毒力肺炎克雷伯菌(CR-HVKP)进行毒力表型验证。 ...
欢迎来到BioSense网站!
探讨本地区从血培养分离的肺炎克雷伯菌临床株的毒力与碳青霉烯类耐药表型的关系,并对碳青霉烯类耐药高毒力肺炎克雷伯菌(CR-HVKP)进行毒力表型验证。 ...
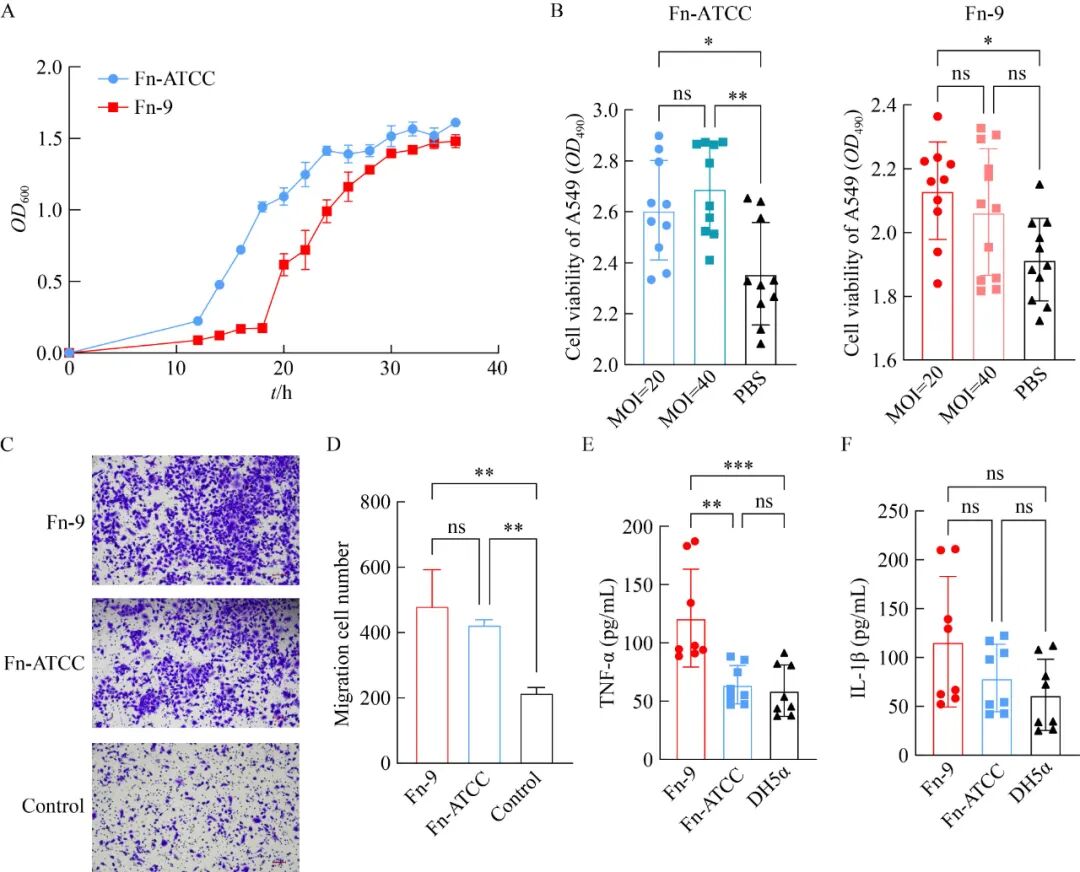
通过细胞实验验证了具核梭杆菌能促进A549细胞的增殖和转移,并通过体内实验进一步验证了它能促进肺癌的转移和恶化。根据16S rRNA基因测序结果和肺组 ...
方法通过细胞实验证实具核梭杆菌能促进肺癌细胞的增殖和转移;通过动物实验验证具核梭杆菌能促进肺癌的发展。对肺癌小鼠的肺泡灌洗液进行16S rRNA基因测 ...
目的探究具核梭杆菌是否会促进肺癌的发展及其潜在机制。结果具核梭杆菌促进了肺癌上皮细胞A549的增殖和转移。在体内动物实验中,具核梭杆菌感染肺部后肺部结 ...
本研究成功培育的 O 型口蹄疫病毒 3D 突变体展现出了独特的生物学特性,为口蹄疫的预防与控制开辟了新颖的思路与探索路径。 未来的研究工作将着重于提升 ...
将单层 BHK21 细胞分别接种 0.1 倍体积的第 10 代 rFMDV-M403A 与 rFMDV-WT 病毒液,吸附 1 h 后,弃去病毒液,换 ...
?摘要: 本研究利用反向遗传技术构建 O 型口蹄疫病毒(FMDV)3D 蛋白突变毒株 rFMDV-M403A,并分析了其生物学特征。 结果表明,重组病 ...
通过利用微量量热法,可以直接监测微生物活性,并连续测量产热。 thereby,获得了许多关于微生物代谢的定性和定量信息。同时确定了生长功率-时间曲线的 ...
志贺痢疾杆菌在 37℃ 下的生长功率-时间曲线如图 1 所示。志贺痢疾杆菌的典型生长曲线可分为四个阶段,即第一指数期 (A-B)、延滞期 (B-C)、 ...
?摘要: 为比较金银花(Lj.F)与山银花(L.F)的微量热生物指纹图谱,采用微量量热法研究了不同浓度的金银花和山银花(本文选用灰毡毛忍冬)对志贺痢疾 ...